在经济快速发展的今天,个人或小微企业在经营过程中,难免会遇到资金周转困难的情况。这时候,小额贷款公司提供的借款服务,就成为了解决燃眉之急的理想选择。

威海小额贷款公司借款优势
门槛低,审批快: 相比传统银行贷款,小额贷款公司对借款人的资质要求相对宽松,审批流程也更加简便快捷,最快可在数小时内放款。
额度灵活,期限多样: 借款额度可根据借款人的实际需求进行调整,期限也可灵活选择,满足不同借款人的资金需求。
还款方式灵活: 小额贷款公司提供多种还款方式,如等额本息、先息后本等,借款人可根据自身情况选择最适合的还款方式。
服务专业,流程透明: 威海小额贷款公司拥有一支专业的团队,为借款人提供全程的咨询和服务,确保借款流程透明、规范。
威海小额贷款公司借款流程
选择合适的贷款公司: 借款人可通过网络查询、朋友推荐等方式,选择信誉良好、服务专业的贷款公司。
提交申请材料: 借款人需要准备身份证、户口本、收入证明、资产证明等材料,向贷款公司提交借款申请。
贷款审核: 贷款公司会对借款人的资质、信用情况、还款能力等进行审核。
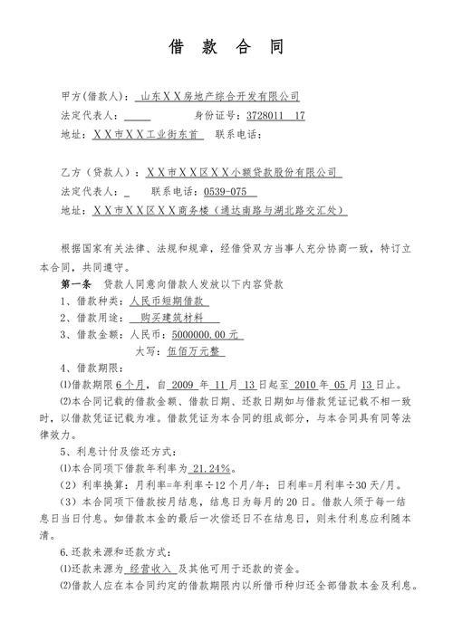
签订合同: 审核通过后,借款人与贷款公司签订借款合同,明确借款金额、期限、利率、还款方式等。
放款: 贷款公司将借款金额发放到借款人指定的账户。
按时还款: 借款人需按照合同约定,按时足额还款。
威海小额贷款公司借款注意事项
选择正规公司: 务必选择持有相关金融牌照的正规贷款公司,避免上当受骗。
了解贷款利率: 在借款前,务必了解清楚贷款利率、手续费等相关费用,避免产生不必要的额外支出。
评估还款能力: 借款前,要充分评估自己的还款能力,避免因过度借贷导致无法按时还款,影响个人信用记录。
按时还款: 借款后,要严格按照合同约定按时还款,避免产生逾期罚息等不良后果。
威海小额贷款公司借款服务为个人或小微企业提供了灵活便捷的资金解决方案。在选择贷款公司时,务必选择正规机构,了解清楚贷款利率和相关费用,评估自身还款能力,确保按时还款,维护良好的信用记录。希望本文能为您提供有价值的信息,帮助您更好地利用小额贷款服务,实现财务目标。